Application Note

Effective ESD Protection Design at System Level

Using VF-TLP Characterization Methodology

Physics-based methodology for predictive system-level ESD robustness using Very-Fast Transmission Line Pulse (VF-TLP) characterization.


1. Introduction

System-level ESD according to IEC 61000-4-2 introduces significantly higher peak current and faster rise-time compared to component-level HBM qualification. Traditional trial-and-error ESD debugging increases redesign cycles and delays compliance. VF-TLP provides quantitative transient characterization bridging device physics and system robustness.


2. Component vs System Level ESD

Parameter HBM (Component) IEC 61000-4-2 (System)
RC Network 100 pF / 1.5 kΩ 150 pF / 330 Ω
Peak Current @1kV ~0.67 A ~3.75 A
Rise Time 2–10 ns 0.7–1 ns
Peak Current @8kV N/A 30 A
HBM vs IEC waveform comparison
Figure 1 – Comparison of HBM and IEC 61000-4-2 ESD current waveforms.

3. Transmission Line Pulse Principle

Pulse width of classical TLP:

\[ t_p = \frac{2L}{v} \]

where $L$ is transmission line length and $v$ is propagation velocity.

TLP generator principle
Figure 2 – Classical transmission line pulse generator concept.

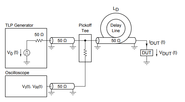
4. VF-TLP Reconstruction Method

When pulse width < 10 ns, incident and reflected waves overlap. VF-TLP separates them using delay-line technique:

\[ V_{DUT}(t) = V_I(t) + V_R(t) \]

\[ I_{DUT}(t) = \frac{V_I(t) - V_R(t)}{Z_0} \]

VF-TLP reconstruction principle
Figure 3 – Separation of incident and reflected waves in VF-TLP.

5. TLP I-V Characteristic

Typical TLP IV curve
Figure 4 – Typical TLP I–V characteristic including breakdown and clamping.

Dynamic resistance:

\[ R_{dyn} = \frac{\Delta V}{\Delta I} \]

Lower $R_{dyn}$ results in improved clamping performance.


6. Transient Overshoot

Overshoot is driven by parasitic inductance:

\[ V = L \cdot \frac{dI}{dt} \]

Transient overshoot waveform
Figure 5 – Initial overshoot before clamping stabilization.

7. Reverse Recovery & Switching Behavior

Reverse recovery waveform
Figure 6 – Reverse recovery transient of diode during switching.

Fast recovery reduces transient stress and limits overshoot.


8. Safe Operating Area & Multi-Pulse Stress

Safe operating area curve
Figure 7 – Safe Operating Area (SOA) mapping via TLP.

Multi-pulse evaluation enables degradation tracking:


9. Engineering Design Impact

VF-TLP transforms system-level ESD engineering from empirical debugging to predictive device characterization.


10. System-Level Design Workflow

  1. Define IEC threat level
  2. Select protection topology
  3. Perform VF-TLP characterization
  4. Extract $R_{dyn}$ and overshoot
  5. Validate multi-pulse robustness
  6. Optimize PCB layout
  7. Perform compliance validation

Tech Notes Park – System-Efficient ESD Engineering Series
Prepared for Concept-Level TVS & System Protection Architecture Development

Back to Tech Notes Park